Skipper

UX/UI, Web Design | 2014.12

Project overview:

End-user

Shoppers

Project time

2014.12

My role

UX/UI
Web Designer

Tools

PS, AI, inVision, HTML5, CSS3, jQuery Mobile

Project brief:

“Skipper” is a mobile app that provides information about garage sales, and is also a platform to sell unwanted goods. My app is unique because it has much more robust features and a visually attractive and easy to use interface. Some of the features unique to my app include: Detailed information about garage sales, ability to see pictures of things being sold, navigation to the sale, ability to post your sale in a database, contact information and improved privacy for the seller.

Problems:

- Easy to miss the ads on the light poles
- Hard to remember the information/Limited information for each garage sale
- Hard to update the information
- Effort to go out to post/collect the ads
- Safety issue: Home address released in public

Solutions:

- Detailed information about garage sales
- GPS navigation
- Ability to post your sales
- Improved privacy for the seller
- Easy to use interface
- Visually attractive

Concept Video:

User Research:

- Interviews
- Competitor Analytics
- User Analytics (Target audience, Persona...)

Information Architecture:

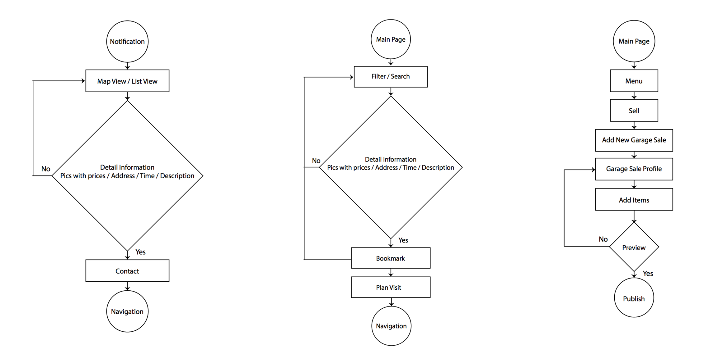
Wireframes:

User Testing:

- Card Sorting
- inVision
- Guerrilla User Testing
- Click-through Prototype

Visual Design:

- Moodboard
- Branding

Walk Through:

- 3 Main User Flows
- High-fidelity Mockups
- URL: Skipper
(Please resize your screen to mobile size for best result)